2016.11.23 (Wed)
申請してみました(^^♪
先日届いたMavicProですが、機動性が良いので車に積みっぱなしだったりします(笑) こんな機体は、ふらっと出向いた先でチャチャッと飛ばして撮影、のような使い方がステキだと思うのですが昨年より施行された改正航空法によって、おいそれとどこでも飛ばしてよいわけではなくなってしまいました。
申請書は規定通り様式1〜3および添付資料を揃えます。Phantomなんかだと機体の詳細を省略することが可能なのですが、MavicProはまだ実績がないためか機体の詳細を記載せねばなりません。スペックシートを添付し、その他いろんな資料を添付して申請。メールで送るか、紙に印刷して送るか、色んな方法がありますが一発で通ることはないと思うので、メール申請が無難だと思います。送信後10日くらいで無人航空機審査グループ(A~Cまであるようです)の担当者から連絡があり、修正点を指摘されるので、指示に従って修正し申請すれば許可が降りると思います。なお、飛行マニュアルは国土交通省の様式そのままを使うのがベストです。かなり早く審査してくれます(^^;;
先日届いたMavicProですが、機動性が良いので車に積みっぱなしだったりします(笑) こんな機体は、ふらっと出向いた先でチャチャッと飛ばして撮影、のような使い方がステキだと思うのですが昨年より施行された改正航空法によって、おいそれとどこでも飛ばしてよいわけではなくなってしまいました。
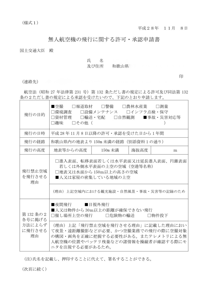
国土交通大臣のお墨付き。実際には他にもクリアすべき案件はあるわけですが…。
フライトが無許可でも認められる要件にはいくつかあるのですが、【DID以外】【目視】【日中】【対人対物30m以上】【対地高度150m以下】が主なものとなります。もちろん離陸重量200g以下の無人機はこの法律の適用外ですので、いつでもどこでも飛ばしていいです(ただし、重要施設付近では飛ばせません。改正航空法以外に【小型無人機等飛行禁止法】の縛りを受けます)。許可証はこんな感じ。運行安全課・航空機安全課の2課に登録されるようです。
まぁ、何にせよ狭くなってしまったお空。ちょっとくらいなら見逃してほしいものですが世間様はそうはいかないようで、下手すると110番通報されちゃいます。そこで(仕方なく)国土交通省の許可を頂くことにしました(^^;;申請書は規定通り様式1〜3および添付資料を揃えます。Phantomなんかだと機体の詳細を省略することが可能なのですが、MavicProはまだ実績がないためか機体の詳細を記載せねばなりません。スペックシートを添付し、その他いろんな資料を添付して申請。メールで送るか、紙に印刷して送るか、色んな方法がありますが一発で通ることはないと思うので、メール申請が無難だと思います。送信後10日くらいで無人航空機審査グループ(A~Cまであるようです)の担当者から連絡があり、修正点を指摘されるので、指示に従って修正し申請すれば許可が降りると思います。なお、飛行マニュアルは国土交通省の様式そのままを使うのがベストです。かなり早く審査してくれます(^^;;
趣味だと包括申請できません。個別申請で対応となります。
あと、今回は1年間有効の包括申請をしましたが、包括申請時は【趣味】で飛行させることができません。あくまで【業務】のための包括のようです。また、3ヶ月毎のログ提出を求められます。あまり飛ばさなかったら文句言われそうなので、ボチボチ飛ばしておきます(笑)PR
KARL
ただいまの時刻
関電管内 使用電力状況
ブログ内検索
最新コメント
Spam防止のため承認後の掲載となっております(^^;;
は返信済みのコメントです。
[01/22 きよっさん]
[01/15 きよっさん]
[01/02 早さんです。]
[12/16 きよっさん]
[11/28 早さんです。]
リンク

